Many moons ago, Katherine James Schuitemaker entered my life as I interviewed her for a senior marketing position at Aldus. It was my first explicit encounter with Value Co-creation.
I asked Katherine “what is your philosophy and understanding of branding?” I expected some lametard answer about designing cool logos (my feeble understanding of branding at the time). Instead I got an education that started with “Branding is everything!” expressed with every energetic fiber in Katherine’s being.
Whoa! I had to challenge that. “Excuse me, but product is everything. Marketing is just the gloss and expensive budget that is spent without any controls. What do you mean branding is everything?”
Talk about waving a red flag in front of a charging bull. Katherine launched.
“Branding is everything. What you build as a product is just one component of the brand. The brand is the essence of everything Aldus needs to do as a company. Brand is the promise that is made to every customer. Brand is the experience that every customer has with every aspect of the product. From the first minute that the customer becomes aware of Aldus, to the out of box experience, to the trial of the product, to learning to use the product, to calling customer support when they have a problem, to receiving and installing product updates, to how you help the customer tell their friends about how wonderful your product is – branding is everything.”
I was having a hard time taking notes with the fire hose of passion that Katherine unleashed.
To slow Katherine down, I asked for an example.
Katherine explained to me her conception of branding by telling the story of her work in promoting the HP LaserJet. While doing scores of buyer and user interviews, she kept hearing the customers say “I love my LaserJet.” It took her a while to realize that the customers might actually mean they really had an emotional relationship with an object instead of a person.
When the customers were asked specifically about using a verb like “love”, they just laughed and said “of course, we don’t really mean that we love it in that sense.” Yet, customer after customer kept saying those words. So Katherine and her team decided to try out some print and TV advertisements using exactly that theme.
Long before I met Katherine and to this day, I remember those ads with enterprise customers talking about how they loved their HP Laserjet. I remember a business manager sitting at his desk in white shirt and tie enthusiastically sharing “I love my LaserJet.” I thought it was the dumbest ad. Yet, what have I done since seeing those ads? I have only bought HP LaserJets – for thirty plus years. Those ads that Katherine generated increased LaserJet sales by over 1000% to billions of dollars per year.
Katherine used those insights as a core part of her Value Exchange Relationship process. Some of the questions that she asks product teams (in oh so many ways) are:
Katherine took the customer research and turned it into the core of how she has helped countless companies since – people are in deep relationship with the objects of their life in a very similar manner to how they are in relationship with other people.
Little did I know that interview interaction would start a 25 year collaboration and friendship.
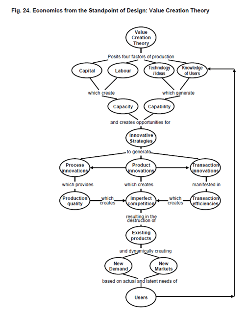
About the time I met Katherine, I met John Heskett at the Institute of Design at Illinois Tech. While on a sabbatical, John started synthesizing his life’s work into what he termed Value Creation Theory. Recently, Clive Dilnot pulled together many of John’s writings into his book, Design and the Creation of Value.
“Heskett lays out the substantive principle of the organization of the seminar as follows:
In considering the economic role and value of design, two major aspects need to be discussed. Firstly, it is necessary to come to terms with the existing body of economic theory and practice and ask to what extent can it shed light on essential roles design can play in the context of business. Secondly, the way economic theory defines its field, and the tools and methods it uses, have come to constitute tightly defined forms of orthodoxy. Can design supplement or reinforce economic theory in clarifying and amplifying aspects of business in ways that at present are not commonly recognized? The question here is whether design theory and practice has the potential to add to, extend or provide linkages to economic theory. The organisation of this book is therefore broadly based on these two perspectives: one examining design from the standpoint of economic theory; the other examining economic theory and business practice through the prism of design.
The only caveat to Heskett’s explanation is that in fact, as the title of the seminar suggests, there are actually three, and not two, areas of concern here. There is design, for the book is, overall, essentially about how design can be understood and misunderstood (it is first of all a contribution to the understanding of design). There is economics – for the core of the book is a historical presentation and critique of economic thought vis-à-vis design. But there is also the third element, value. Value means here largely, but by no means only, economic value (for ultimately it is the extension of value creation beyond the economic narrowly thought that is Heskett’s concern). But value is the crucial third term in the equation because it is the essential mediator between economics and design. It is the introduction of ‘value’ as a concept lying between design and economics (but belonging fully to neither) that allows the dialogue to begin.
Design and the Creation of Value is, therefore, essentially the exploration of the relations between these three moments.”
Heskett, John. Design and the Creation of Value (pp. 5-6). Bloomsbury Publishing. Kindle Edition.
In previous publications, John diagrams the relationship of economics, design, and value:

Value Creation Theory
After many discussions with John, I begged him to publish his early work. It took another twenty years, but it finally got published. In the mean time, I could not help myself. I just had to add to John’s work with my experiences with creating new ventures and in mentoring other entrepreneurs.

Value Creation Theory Extended
A couple of years ago, I extended my understanding of Value Co-Creation when I came across the book, Value as a Service: Embracing the Coming Disruption.
“We need to move to a concept that I call value as a service. It’s the simple idea that we promise that we will deliver to the customer something that will lead to quantifiable improvement: this much saved, this much improvement in lead generation, this much improvement in revenue, and this much improvement in employee retention.
In the future, every corporate purchaser will say, “You want me to buy what you are selling. Fine. Here’s the very specific, quantifiable set of outcomes I want. Prove to me that you are going to deliver them, and I’ll buy. If you can’t, I won’t.”
The relationship between buyer and seller should work like this. You’re going to pay a subscription fee, or pay for a product or service, and in return, we will give you something of value that can be clearly and distinctly articulated.
Bernshteyn, Rob. Value as a Service: Embracing the Coming Disruption . Greenleaf Book Group Press. Kindle Edition.
Shortly after encountering “Value as a Service”, I met Jim Spohrer of IBM research at a Computer Research Association visioning series of workshops. He introduced me to the concept of Service Science that he had co-developed at IBM. I had never heard of the discipline so I devoured everything that I could find in short order. I was delighted to find a wealth of research and insights that helped resolve a fifty year management dilemma of mine – how do you manage both professional services and product development at the same time? Over the years I’ve managed to do well with one or the other, but I’ve never been able to manage both simultaneously very successfully. Jim’s research provided a wealth of answers and insights.

Value Co-Creation through Service Systems
Several key concepts from Service Science extended what I’d learned from Katherine and John and “Value as a Service” with Value Co-Creation being an important synthesis.
For conciseness, we think pay for performance is a reasonable definition of a service—in that this phrase captures the idea that what the provider does for the client is essential, as opposed to exchange of an artifact or a good being essential. However, combining Fitzsimmons and Fitzsimmons’s definition with Hill’s definition, a time-perishable, intangible experience performed for a client who is acting as a coproducer to transform a state of the client, reveals some other essential characteristics of services: namely, that the client plays a key role in coproduction activities (the client has responsibilities) and in the co-creation of value (transformed state of the client) (see also Sampson and Froehle 2006). To understand the notion of responsibility in a coproduction activity, consider a teacher telling a student to read a book and work a problem set (exercises) or a doctor instructing a patient to eat certain foods and exercise more. In both cases, the providers perform certain activities, but the clients must also perform activities that transform their own states or else the benefit or value of the service will not be fully attained. In business services, if the client does not install the new IT systems and train the necessary people in the reengineered process, the client will not receive the benefit of the service. Thus, the provider in many cases must negotiate to monitor and assess that the client is performing adequately on the client’s responsibilities, and, of course, the client needs to determine that the provider is likewise applying satisfactory effort and quality controls in the performance of the provider’s tasks. These issues become of paramount importance in outsourcing services, when a client may outsource a component of its business to a provider that is in a different country with different government regulations and national culture of the employees.
The next key concept from Service Science was how work evolves and cycles between professional services and products. This diagram captures that sequence.

Work Evolution in Service Systems
The minute I saw this diagram was a head slapping moment. Throughout my professional life of creating software products, I stopped at the Augment stage. Then I went on to the next opportunity. I never realized that there was a larger process and that the process was a cycle. My future work is to take an important problem and go through the cycle, and then find the next important problem and repeat.
As part of trying to create Service Science, the authors tried to articulate principles that would allow the development of a theory. While principles have not emerged yet, a series of premises have emerged.

Service Science Premises
Dan Pink in To Sell is Human points out the importance of “pitching” whether for a new venture or a new product or hiring a terrific talent. Value co-creation is important in product development, and it is critical in product marketing and selling. He points to research from Elsbach and Kramer on the importance of pitching AND catching:
“Kimberly Elsbach of the University of California, Davis, and Roderick Kramer of Stanford University spent five years in the thick of the Hollywood pitch process. They sat in on dozens of pitch meetings, analyzed transcripts of pitching sessions, and interviewed screenwriters, agents, and producers. The award-winning study2 they wrote for the Academy of Management Journal offers excellent guidance even for those of us on the living room side of the streaming video.
Their central finding was that the success of a pitch depends as much on the catcher as on the pitcher. In particular, Elsbach and Kramer discovered that beneath this elaborate ritual were two processes. In the first, the catcher (i.e., the executive) used a variety of physical and behavioral cues to quickly assess the pitcher’s (i.e., the writer’s) creativity. The catchers took passion, wit, and quirkiness as positive cues—and slickness, trying too hard, and offering lots of different ideas as negative ones. If the catcher categorized the pitcher as “uncreative” in the first few minutes, the meeting was essentially over even if it had not actually ended.
But for pitchers, landing in the creative category wasn’t enough, because a second process was at work. In the most successful pitches, the pitcher didn’t push her idea on the catcher until she extracted a yes. Instead, she invited in her counterpart as a collaborator. The more the executives—often derided by their supposedly more artistic counterparts as “suits”—were able to contribute, the better the idea often became, and the more likely it was to be green-lighted. The most valuable sessions were those in which the catcher “becomes so fully engaged by a pitcher that the process resembles a mutual collaboration,” the researchers found.3 “Once the catcher feels like a creative collaborator, the odds of rejection diminish,” Elsbach says.4 Some of the study’s subjects had their own way of describing these dynamics. One Oscar-winning producer told the professors, “At a certain point the writer needs to pull back as the creator of the story. And let [the executive] project what he needs onto your idea that makes the story whole for him.” However, “in an unsuccessful pitch,” another producer explained, “the person just doesn’t yield or doesn’t listen well.”
The lesson here is critical: The purpose of a pitch isn’t necessarily to move others immediately to adopt your idea. The purpose is to offer something so compelling that it begins a conversation, brings the other person in as a participant, and eventually arrives at an outcome that appeals to both of you. In a world where buyers have ample information and an array of choices, the pitch is often the first word, but it’s rarely the last.”
Pink, Daniel H.. To Sell Is Human: The Surprising Truth About Moving Others (pp. 157-158). Penguin Publishing Group. Kindle Edition.
Even at the start of an important endeavor, success in getting others to join you on the journey involves co-creating that value.
A very simple example of value co-creation showed up in my email as an invitation from the CEO of Arivale. I just joined their health coaching offering and got the proverbial welcome email from the CEO. Ordinarily, I ignore such marketing ploys. However, I am impressed so far with the service, so I decided to respond. I was delightfully amazed that the CEO (or surrogate?) promptly responded with an invitation to co-create.
Hi Skip,
I want to personally thank you for joining Arivale and placing your trust in us as you begin your journey.
When I think about our work at Arivale, I think about stories. I think of Kirby, who was motivated to turn his health around so he could be there for his young children. I think of Nita, who signed up hoping to lose the weight she gained after a knee replacement.
We started Arivale with the mission to empower individuals to transform their lives with a plan for taking action, one-on-one coaching, and personalized data. We’ve now seen thousands of people take control of their health, and we’re looking forward to helping you do it, too.
I invite you to reach out to me if you have questions or comments as you progress on your journey.
Congratulations on taking this big step. I’m rooting for you.
Clayton Lewis
CEO and Co-Founder
Skip – I’m glad that you and our mutual colleague have talked. It has been a fantastic journey that started with leaders like our professor friend.
I look forward to hearing how your health continues to improve.
Please let me know if we can do anything to make the program more effective for you.
Best,
CL
It doesn’t take much other than a simple invitation to co-create value. But how many of us feel duty bound to tell others everything we know, rather than looking for the opportunity to listen and co-create value.
